
全国科技大会、国家科学技术奖励大会、两院院士大会24日上午在京召开。习近平为国家最高科学技术奖获得者等颁奖并发表重要讲话。
来源:新华社
6月24日,2023年度国家科学技术奖在京揭晓,共评选出250个项目。其中国家自然科学奖49项,一等奖1项,二等奖48项;国家技术发明奖62项,一等奖8项,二等奖54项;国家科技进步奖139项,特等奖3项,一等奖16项,二等奖120项。武汉大学李德仁院士、清华大学薛其坤院士被授予国家最高科学技术奖。

多项汽车相关科技创新项目获奖,涉及燃料电池、锂离子电池、整车平台、智能网联和智能语音、半导体等领域。


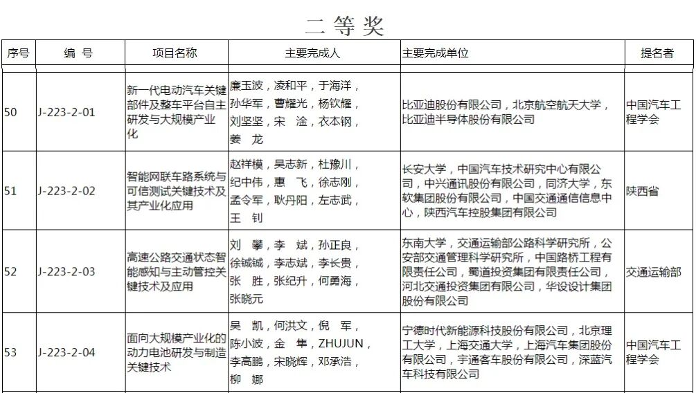
其中,由中国汽车工程学会提名,比亚迪股份有限公司、北京航空航天大学、比亚迪半导体股份有限公司共同完成的《新一代电动汽车关键部件及整车平台自主研发拣与大规模产业化》项目;
由陕西省提名,长安大学、中国汽车技术研究中心有限公司、中兴通讯股份有限公司、同济大学、东软集团股份有限公司、中国交通通信信息中心、陕西汽车控股集团有限公司共同完成的《智能网联车路系统与可信测试关键技术及其产业化应用》项目;
由中国汽车工程学会提名,宁德时代新能源科技股份有限公司、北京理工大学、上海交通大学、上海汽车集团股份有限公司、宇通客车股份有限公司、深蓝汽车科技有限公司共同完成的《面向大规模产业化的动力电池研发与制造关键技术》项目,获得2023年度国家科学技术进步奖创新团队二等奖;


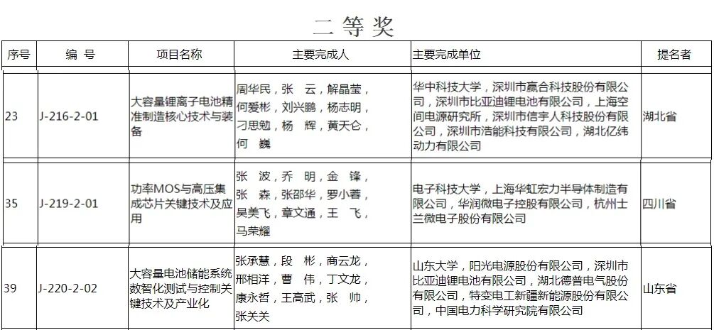
2023年度国家科学技术进步奖创新团队二等奖获奖项目中,还出现了华中科技大学、深圳市赢合科技股份有限公司、深圳市比亚迪锂电池有限公司等共同完成的《大容量锂离子电池精准制造核心技术与装备》;电子科技大学、上海华虹宏力半导体制造有限公司、华润微电子控股有限公司、杭州士兰微电子股份有限公司共同完成的《功率MOS与高压集成芯片关键技术及应用》;山东大学、阳光电源股份有限公司、深圳市比亚迪锂电池有限公司等共同完成的《大容量电池储能系统数智化测试与控制关键技术及产业化》等多个汽车相关项目。


此外,四川大学、深圳市星源材质科技股份有限公司共同完成的《基于聚烯烃凝聚态结构调控制备高性能锂离子电池隔膜》,科大讯飞作为第一完成单位的《多语种智能语音关键技术及产业化》项目获得2023年度国家科学技术进步奖一等奖。

科技奖励是我国长期坚持的激励科技创新的重要基础制度,是我们党“尊重劳动、尊重知识、尊重人才、尊重创造”方针的具体体现。
2023年度国家科学技术奖评奖工作突出以下三个重要方面特点。
突出国家战略导向。坚持“四个面向”,把服务国家重大战略需求并作出创造性贡献作为提名和评审的重要原则,围绕国家战略需要,优化评审组设置和评审委员会专家构成,强化重点领域。
完善提名机制。制定《国家科学技术奖提名办法》,压实提名者对材料把关、协助异议处理核查等责任,要求提名者与候选者所在单位对候选者政治、品行、作风、廉洁等情况做好审核把关。
加强评审把关。按照水平高、作风硬的要求严格遴选专家组评审委员会,加强评审信誉管理,强化纪律约束,加强对候选者的诚信审核,依规做好异议处理工作。
祝贺获奖单位!
文:张雅慧 编辑:薛亚培 版式:刘晓烨(本文来源于中国汽车报社)