王羽 中国生产力促进中心协会副理事长兼秘书长
当前,新一轮科技革命和产业变革加速演进,人工智能技术全面融入经济社会各领域,成为重塑全球经济结构、改变全球竞争格局的关键力量。从“互联网+”到“人工智能+”,再到今天“打造智能经济新形态”写入政府工作报告,中国产业发展的叙事逻辑正在经历一次深层跃迁。智能经济的崛起,不仅标志着技术范式的根本性转换,更预示着经济发展方式的系统性变革,以及国家竞争实力的根本性重构。
发展智能经济、建设智能强国,已成为新时代中国抢占全球科技竞争制高点的战略选择,是实现中国式现代化的必由之路。智能经济是智能强国的经济基础,智能强国是智能经济的战略归宿。二者如同“车之两轮、鸟之两翼”,相辅相成、辩证统一。没有强大的智能经济,智能强国便是空中楼阁;没有建设智能强国的战略引领,智能经济发展就会迷失方向、丧失灵魂。
习近平总书记深刻指出:“人工智能是引领这一轮科技革命和产业变革的战略性技术,具有溢出带动性很强的‘头雁’效应。”“要培育具有重大引领带动作用的人工智能企业和产业,构建数据驱动、人机协同、跨界融合、共创分享的智能经济形态。”这些重要论述深刻揭示了智能经济的本质特征和发展方向,为我国大力发展智能经济、建设智能强国提供了根本遵循和行动指南。
一、智能经济从理论到实践的战略认知
1.1 智能经济的内涵界定与演进逻辑
智能经济是以人工智能为核心驱动力,以5G、云计算、大数据、物联网、边缘计算、区块链、混合现实(MR)、量子计算等新一代信息技术为支撑,通过人、机、物全域互联与深度协同,实现经济活动的智能化、网联化和自进化的一种新型经济形态。它是以数据为关键生产要素,以智能技术为核心驱动力,通过人工智能与经济社会各领域的深度融合,重构生产、分配、交换、消费等经济活动的全过程,由智能科技、智能产业、智能应用、智能商业、智能金融、智能文化等一体化智能生态体系为驱动和支撑形成的高度自适应、精准匹配和价值共创的经济新形态,它通过不断提升经济系统自主决策、精准执行等能动性,螺旋式推动生产力与生产关系优化和重构。
纵观人类发展至今,经济可以划分为五个时代。其中,以农耕经济代表的时代可称为经济1.0时代,以工业经济为代表的时代可称为经济2.0时代,以信息经济为代表的时代可称为3.0时代,以数字经济为代表的时代可称为经济4.0时代,而以智能经济为代表的时代可称为经济5.0时代。第四次科技革命和产业变革驱动经济社会发展形态经历了由公信息经济向数字经济、正在迈向智能经济的发展阶段。
智能经济不仅代表着技术层面的突破,更意味着经济范式的根本性转变——从资源驱动到创新驱动,从规模效率到精准匹配,从价值链整合到生态系统协同。从演进逻辑看,我们见证了从信息经济到数字经济再到智能经济的演进之路。信息经济构建了基础网络通道,让数据得以流动;数字经济将这些数据转化为生产要素,催生了平台模式和线上生态;而智能经济则在前两者的基础上,实现从“连接”到“赋能”的飞跃。简而言之,信息经济解决“通”的问题,数字经济挖掘“用”的价值,智能经济则创造“智”的生态,三者并非相互替代,而是层层递进、融合共生的关系。
从信息经济到数字经济,再到智能经济,不仅是技术升级的结果,更是从生产要素结构优化到生产力跃升,再到生产关系重构的系统性跃迁。信息经济基于信息通信技术的创新与快速扩散而发展壮大,数字经济是新一代信息通信技术与经济社会深度融合的产物,而智能经济则将数据生产要素的价值充分释放,推动传统劳动力要素向人与机器协同的新劳动力要素转变,构建以智能系统为主导的自感知、自学习、自决策的新型生产方式。
从政策逻辑上看,“智能经济”与“人工智能+”是两个不同维度的概念。“人工智能+”是一种技术赋能,是在现有产业上叠加AI能力,让传统产业跑得更快,它解决的问题是“效率提升”;而“智能经济”则是一种经济形态重构。“人工智能+”主要体现为技术对产业的工具性赋能,而“智能经济”则意味着人工智能深度嵌入生产、管理与决策过程,推动经济体系由“数字化”迈向“智能化”。
1.2智能经济的核心特征
智能经济作为新兴的经济形态,具有区别于传统经济形态的显著特征,主要体现在以下四个方面:
第一、数据驱动是智能经济的首要特征。在智能经济中,数据已成为关键生产要素,通过对海量数据的采集、分析和应用,实现精准决策和效率提升。根据全球管理咨询公司埃森哲的报告,到2035年,人工智能有潜力拉动中国经济年增长率上升1.6个百分点,并将中国的劳动生产率提升27%。这一提升的核心机制正是数据驱动下的资源配置优化和决策效率提升。在智能经济中,数据不仅是最活跃的生产要素,更是企业核心竞争力的重要组成部分。通过数据的流动、共享与融合,传统产业链得以重构,价值链得以优化,新的商业模式和经济形态得以诞生。
第二、人机协同是智能经济的典型特征。随着人工智能技术的发展,人类与智能机器之间的分工协作日益深化,形成人机互补、优势叠加的新型生产模式。在智能经济环境中,机器擅长处理标准化、重复性和海量数据运算的任务,而人类则专注于创造性、情感性和复杂决策的工作。在智能制造领域,工业机器人与人类工程师协同完成产品设计和生产;在医疗领域,AI辅助诊断系统与医生协同提供更精准的诊疗方案。人机协同不仅大幅提升了生产效率,还催生了新的职业形态和工作方式。据世界经济论坛的报告预测,到2020年,受人工智能与机器人等科技发展的影响,超过500万份工作将会消失,但同时也会创造出大量新的就业岗位,尤其是人机协作相关的职位。
第三、跨界融合是智能经济的结构特征。智能经济通过打破产业边界,促进不同行业间的技术渗透与业务融合,形成新的产业生态和价值网络。这种融合体现在三个层面:技术融合、产业融合和业务融合。在技术层面,人工智能与大数据、云计算、物联网等技术相互渗透,形成集成创新的技术体系;在产业层面,智能技术赋能传统产业,推动制造业与服务业的深度融合,形成制造即服务(MaaS)等新业态;在业务层面,不同行业的交叉融合催生了诸如智能交通、智慧医疗、智慧金融等新兴领域。百度公司推出的阿波罗(Apollo)自动驾驶平台,就整合了汽车制造、人工智能、地图导航、交通管理等多个行业的技术和资源,形成了全新的智能交通生态。
第四、共创分享是智能经济的价值特征。基于平台经济和开源技术,智能经济构建了多方参与、价值共享的开放式创新体系。在智能经济中,企业、用户、开发者等多元主体通过平台进行协作创新,共同创造价值并分享收益。开源框架和开放平台极大地降低了创新门槛,促进了技术的快速迭代和应用的广泛普及。中国的Qwen、DeepSeek等开源模型在核心性能上追平甚至超越国际主流产品,实现从"跟跑"到"并跑"的历史性跨越,为众多中小企业提供了技术创新基础。同时,共创分享也体现在数据共享、算力共享和应用共享等方面,通过资源的高效利用和价值释放,形成良性循环的智能经济生态。
1.3 智能经济是新质生产力的重要载体
在加快发展新质生产力战略背景下,智能经济是新质生产力的关键载体和重要表现形式。智能经济的特征与新质生产力的核心要点高度契合,即创新起主导作用,具有“高科技、高效能、高质量”特征。新质生产力由技术革命性突破、生产要素创新性配置、产业深度转型升级催生,而智能经济恰恰以人工智能技术为核心驱动,促进数据、算力、算法三要素协同发展,培育智能产业新形态,集成了新质生产力的三大催生因素,最终大幅提升全要素生产率。
智能经济是“能力经济”,通过人类开发的人工智能,人类解锁了能力天花板,进入发展新通道。人类在不同社会发展阶段改造世界所依托的杠杆不一样,一开始主要是体力,随后主要是脑力,主要表现为知识信息。现在到了人工智能阶段,人类社会第一次产生并拥有了可以“创造能力”的能力——智能科技不仅本身是生产力,更是缔造生产力的原力,科技创新、商业模式创新以及新的物质生产范式等都将由此涌现。
二、中国智能经济的发展成就和格局
2.1 产业规模持续攀升,生态体系日趋成熟
我国人工智能产业发展势头强劲,核心产业规模稳步增长。据中国信通院测算,2024年我国人工智能核心产业规模已突破9000亿元,同比增长24%,2025年有望达1.2万亿元。截至2025年底,我国人工智能企业数量超过6000家,全球占比达16%,形成了从基础底座、模型框架到行业应用的完整产业体系。我国大模型调用需求快速增长,2025年公有云大模型Token调用量约2000万亿,人工智能正加速从“能思考”向“能实干”转变。
在更宏观的层面,我国数字经济核心产业增加值占GDP比重已达10.5%,数据产业生态初步形成,涵盖数据资源、技术、应用、服务、基础设施及安全六大领域的核心企业超过2200家。算力基础设施方面,算力规模已超过300EFLOPS,为智能经济发展提供了坚实的算力底座。
2.2 基础模型跨越式突破,智能体加速落地
2025年是中国人工智能发展的关键节点。DeepSeek横空出世,以其出色的推理能力和低成本优势震惊全球,成为国产大模型崛起的标志性事件。截至2025年底,全球共发布3755个大模型,我国以1509个大模型居首,占比40%。中国在多模态融合、具身智能等前沿领域论文数量占全球38%,居全球首位。
基础模型正处于关键的演进节点,技术能力实现跨越式突破。根据中国信通院“方升”测试数据,截至2025年12月,头部语言大模型综合能力提升约30%,多模态理解能力增长超过50%,推理、编程等能力实现了“又好又快”的发展。技术范式正探索通过环境交互、任务试错和自我迭代积累“动态经验”,使模型具备自主提炼跨场景规律和修正认知偏差的能力,实现从“复刻已知”向“探索未知”的进化。
智能体成为大模型应用落地的关键形态,自主性持续增强,成为“数字员工”雏形,大幅释放大模型应用潜能。信通院“方升”智能体基准测试表明,高度封装的通用智能体产品性能优于顶级大模型,其核心在于构建了“感知-决策-执行”的闭环体系。从“能说会道”到“动手执行”,AI竞争正转向场景纵深与商业闭环。国产开源模型生态加速完善,百度、阶跃星辰、阿里、DeepSeek、Kimi等多家头部科技企业密集发布自研大模型,覆盖OCR识别、多模态理解、具身智能、推理能力等多个前沿领域,且这些新模型绝大多数选择了开源路径。中国AI开源生态正从“可用”迈向“好用”乃至“引领”的关键阶段。
2.3 科研实力全球领先,专利布局优势明显
中国在人工智能科研领域的综合实力已位居世界前列。IFF全球人工智能竞争力指数报告显示,中国大陆以76.9万篇AI科研论文总量位居全球第一,近10年增长率高达696%,2024年单年发表量达13.3万篇,增幅远超美国的390%。美国以36.8万篇排名第二。在AI论文发表方面,中国从2000年的671篇增至2024年的23695篇,增长了35倍。
在专利布局方面,中国以52.96万件AI专利位居全球第一,美国以46.57万件紧随其后。2024年,中国研究人员共申请35423项AI专利,占全球总量的60%,远超美国和欧洲,成为全球人工智能专利最大拥有国。中国人工智能的崛起正为全球贡献“中国智慧”。
2.4 应用场景全面开花,赋能效应日益彰显
人工智能赋能实体经济的效果日益显著,智能制造、智能交通、智慧医疗、智慧政务等领域的应用不断深化。
在智能制造领域,深圳作为先行城市,正以全域全场景的应用实践重构城市的“操作系统”。优必选2025年超14亿元的订单、2026年万台规模的产能规划,背后是全栈式解决方案对生产效率的底层重构;欣旺达的AI智能调优系统让生产线实现不停机参数迭代,比亚迪的AI视觉检测系统将电池缺陷识别准确率推至99.8%。腾讯混元大模型服务30余个行业、与40余家具身智能企业携手打造模块化具身智能软件平台,为各类机器人装上了通用化的“大脑”。
在智能交通领域,自动驾驶系统依托感知、决策、控制一体化能力,以前装量产级车规设计与“视觉为主+固态激光雷达”融合感知为核心,打造交通智能体,实现复杂场景下稳定可靠的环境感知、路径规划与动态决策。蘑菇车联自主研发的自动驾驶系统以数据和AI为驱动赋能交通场景,以自动驾驶巴士为载体,推动“AI+公共交通”深度融合,实现城市公共服务智能升级。
在智慧医疗领域,30家三甲医院接入的AI大模型完成超10万例疑难病例辅助诊断,肿瘤早期筛查准确率达92%。AI在医疗领域实现“研发-诊断-治疗”全流程渗透,大幅提升药物研发、智能诊断、临床试验、健康管理等领域的效率和精准度。
在具身智能领域,全球具身智能市场步入高速增长轨道,中国占比持续提升,应用场景从工业向医疗、养老、应急、服务、教育等多领域延伸。2025年中国具身智能市场规模预计53亿元,2030年将增至1038亿元,占全球45%。
三、智能经济与智能强国的辩证关系
智能经济与智能强国之间,存在着深刻的辩证统一关系。智能经济是智能强国的物质基础和动力源泉,智能强国是智能经济发展的必然归宿和战略引领。二者如同“源”与“流”、“根”与“树”、“因”与“果”,相互依存、相互促进、共同演进。深刻理解这一辩证关系,是科学推进智能强国建设的认识论前提。
3.1 智能经济:智能强国的物质基础和动力源泉
任何强国都以强大的经济实力为根基。在智能时代,智能经济的规模和水平,直接决定了国家在智能时代的综合实力和国际地位。没有发达的智能经济,智能强国就是无源之水、无本之木。
第一,智能经济为智能强国提供技术创新的“源头活水”。技术创新不是空中楼阁,它需要真实的应用场景、海量的数据反馈、持续的资金投入和活跃的市场竞争。智能经济恰恰提供了这一切——企业为了在市场竞争中胜出,必须不断研发新技术、迭代新产品、优化新服务。正是智能经济中数以万计企业的创新活动,驱动着人工智能技术从实验室走向市场、从原型走向成熟、从单一走向融合。中国之所以能够在语音识别、计算机视觉、自然语言处理等领域跻身世界前列,根本原因在于中国拥有全球最活跃的智能经济生态,为技术创新提供了最广阔的试验场和最丰沛的养分。
第二,智能经济为智能强国锻造产业竞争力的“钢筋铁骨”。智能强国的核心标志之一,是拥有具有全球竞争力的智能产业集群。而产业集群的形成,绝非政府规划所能完全实现,它需要在市场竞争中自然生长、在分工协作中逐步壮大。智能经济的发展过程,就是企业优胜劣汰、分工深化、协同进化的过程。在这个过程中,一批龙头企业脱颖而出,成为产业链的“链主”;一大批“专精特新”企业深耕细分领域,成为“隐形冠军”;完整的产业链、供应链、创新链逐步形成,构筑起国家产业竞争力的坚实底座。中国在智能终端、智能安防、智能语音等领域的全球领先地位,正是智能经济多年培育的结果。
第三,智能经济为智能强国夯实基础设施的“底座根基”。算力、数据、算法是智能时代的关键基础设施。这些基础设施的建设,需要巨大的投入和持续运营,单纯依靠政府财政难以支撑。智能经济中蓬勃发展的云计算、大数据、人工智能服务等商业活动,不仅催生了阿里云、腾讯云、华为云等世界级的算力服务商,也推动了数据中心、智算中心、超算互联网等基础设施的快速部署。更重要的是,市场化的运营机制确保了这些基础设施能够持续迭代、降本增效、普惠共享。智能经济越发达,对基础设施的需求越旺盛,基础设施的建设就越快、水平越高,从而为智能强国提供更强大的底座支撑。
第四,智能经济为智能强国汇聚人才队伍的“群星闪耀”。人才是在实践中成长起来的。智能经济为各类人工智能人才提供了施展才华的广阔舞台——顶尖的科研人才在企业研究院攻克技术难题,优秀的工程人才在产品开发中打磨精益求精,大量的应用人才在服务客户的场景中积累经验。正是智能经济中数以千计的人工智能企业,吸纳了数百万计的从业人员,形成了世界上规模最大的人工智能人才队伍。同时,智能经济的繁荣也吸引着全球顶尖人才来华创新创业,形成人才“虹吸效应”。人才与产业相互成就、相互滋养,共同支撑起智能强国的人才大厦。
第五,智能经济为智能强国积累治理经验的“实践智慧”。人工智能治理没有现成答案,需要在实践中探索、在试错中完善。智能经济的发展过程,必然会遇到算法歧视、隐私保护、安全风险、就业冲击等一系列治理难题。企业在应对这些问题的过程中积累了宝贵经验,行业自律、技术标准、伦理规范等软性治理机制逐步成型。这些来自实践一线的治理智慧,为政府制定法律法规、构建监管体系提供了重要参考。可以说,智能经济是人工智能治理的“试验田”和“练兵场”,智能经济的健康发展程度,直接影响着智能强国治理能力的高低。
3.2 智能强国:智能经济发展的战略引领和制度保障
智能经济不会自发地走向智能强国。如果没有明确的战略目标、科学的制度安排、有力的政策支撑,智能经济可能陷入低水平重复、无序竞争、安全失控等困境。智能强国战略为智能经济发展提供了方向指引、制度保障和环境营造。
第一,智能强国战略为智能经济发展明确方向。市场机制在资源配置中起决定性作用,但市场并非万能。在基础研究、关键共性技术、重大基础设施等领域,市场可能存在失灵或投入不足的问题。智能强国战略通过制定中长期发展规划、确定优先发展领域、布局重大科技项目,引导资源向关键环节集聚,避免“撒胡椒面”式的低效投入。例如,《“人工智能+”行动意见》明确了到2027年、2030年、2035年的三阶段目标,为智能经济发展提供了清晰的“路标”和“里程碑”。
第二,智能强国战略为智能经济发展提供制度保障。人工智能的发展需要健全的法律法规、合理的伦理规范、完善的标准体系。智能强国战略推动建立适应智能时代要求的制度框架,包括数据治理、算法监管、知识产权保护、安全评估认证等。这些制度安排既规范了市场秩序、保护了各方权益,也为智能经济发展创造了稳定、透明、可预期的政策环境。企业可以据此制定长期战略、安排研发投入、拓展业务布局,而不必担心政策“翻烧饼”式的剧烈变动。
第三,智能强国战略为智能经济发展营造良好环境。智能强国战略不仅关注技术本身,更关注技术创新与经济社会发展深度融合。通过推动“人工智能+”行动,促进人工智能与制造、农业、医疗、教育、交通等各行各业深度融合,为智能经济拓展了广阔的市场空间。通过加强新型基础设施建设,降低企业智能化转型的门槛和成本。通过深化国际合作,为中国智能企业“走出去”创造有利条件。这些举措,为智能经济发展提供了肥沃的土壤和良好的生态。
第四,智能强国战略为智能经济发展守住安全底线。人工智能在带来巨大机遇的同时,也伴随着不容忽视的风险。智能强国战略坚持发展与安全并重,建立健全安全治理体系,防范化解重大风险。这既保护了人民群众的合法权益,也维护了智能经济发展的良好秩序。一个安全、可信、可控的发展环境,恰恰是智能经济持续健康发展的前提条件。反之,如果安全失守、风险频发,公众对人工智能的信任就会动摇,智能经济的发展也将受到严重制约。
3.3 智能经济与智能强国的协同演化与螺旋上升
智能经济与智能强国的关系,不是单向的决定与被决定,而是双向的互构与协同。二者在相互作用中共同演化、螺旋上升,形成“经济发展→实力增强→战略升级→经济再发展”的正向循环。
循环的第一阶段:智能经济萌发生长,奠定强国基础。在人工智能发展的初期,市场力量率先行动,一批创业企业涌现,风险资本涌入,应用场景拓展。智能经济从无到有、从小到大,积累技术、人才、数据、资本等关键要素。当智能经济发展到一定规模,其对国家综合实力的贡献开始显现,建设智能强国的条件逐步成熟。
循环的第二阶段:智能强国战略出台,引领经济跃升。在国家层面制定智能强国战略,系统部署技术创新、产业发展、基础设施建设、人才培养、治理完善等各项工作。战略的引领作用体现在:集中力量突破关键核心技术,避免低水平重复;统筹布局重大基础设施,避免各自为政;完善法律法规和标准体系,营造良好环境;推动人工智能与经济社会深度融合,拓展市场空间。这些举措推动智能经济实现从“量的积累”向“质的飞跃”的转变。
循环的第三阶段:智能经济能级跃升,支撑强国地位。在战略引领下,智能经济进入更高质量的发展阶段:技术创新从跟跑并跑迈向领跑,产业竞争力从国内领先迈向全球领先,基础设施从够用管用迈向适度超前,人才队伍从规模扩张迈向结构优化,治理能力从被动应对迈向主动塑造。智能经济的能级跃升,使中国真正跻身智能强国行列。
循环的第四阶段:强国地位巩固提升,反哺经济持续发展。成为智能强国之后,中国在全球人工智能版图中的话语权和影响力显著提升,这反过来又为智能经济发展创造了更有利的外部环境:中国企业可以更深度地参与国际标准制定,中国方案可以更多地被国际社会采纳,中国产品可以更顺畅地进入全球市场,中国人才可以更便利地开展国际交流。强国地位的巩固,为智能经济开辟了更广阔的发展空间,开启了新一轮的发展循环。
3.4 中国实践:智能经济与智能强国协同发展的经验启示
中国在推动智能经济发展与智能强国建设协同共进方面,积累了富有中国特色的宝贵经验。
一是坚持有效市场与有为政府相结合。充分发挥市场在资源配置中的决定性作用,激发各类经营主体的内生动力和创新活力;同时,政府更好发挥战略引领、政策支持、环境营造、安全监管等作用,弥补市场失灵。二者形成合力,既避免了“一管就死”,又防止了“一放就乱”。
二是坚持技术创新与产业应用双轮驱动。不片面追求技术指标的“高精尖”,而是强调技术必须与应用紧密结合、必须在产业实践中检验价值。中国人工智能的发展路径,始终贯穿着“从应用中来、到应用中去”的务实逻辑,这既加速了技术成熟,也拓展了市场空间。
三是坚持发展速度与发展质量统筹兼顾。在推动智能经济快速发展的同时,高度重视发展的质量和可持续性。既关注产业规模的增长,更关注核心技术的突破;既鼓励商业模式创新,更强调伦理法律的规范;既追求效率提升,更注重公平普惠。
四是坚持自主创新与开放合作相互促进。在关键核心技术领域坚持自主可控,把发展主动权牢牢掌握在自己手中;同时,坚定不移扩大开放,积极参与全球分工和合作,在开放中提升、在合作中竞争。这种“以开放促自主、以自主保开放”的策略,使中国智能经济既有韧性又有活力。
五是坚持经济发展与安全保障同步推进。把安全发展贯穿智能经济发展全过程,建立与技术水平、应用规模相适应的安全保障能力。既重视传统的数据安全、隐私保护,也前瞻应对通用人工智能等带来的新型风险,确保智能经济发展行稳致远。
这些经验,既是过去发展的实践总结,也是未来建设智能强国的重要遵循。智能经济与智能强国的辩证关系告诉我们:发展智能经济是建设智能强国的必由之路,建设智能强国是发展智能经济的战略归宿。二者统一于中国式现代化的伟大实践,统一于中华民族伟大复兴的历史进程。
四、智能强国的战略内涵、目标与衡量标准
4.1 什么是智能强国:定义与核心维度
“智能强国”是指一个国家以人工智能技术为核心驱动力,在技术创新、产业竞争力、基础设施、人才储备、治理能力、国际影响力等方面均处于世界领先地位,能够引领全球智能科技和产业发展方向,并以此支撑国家综合国力和国际竞争力的全面提升。
智能强国至少包含以下六个核心维度:
第一,技术自主强。在人工智能基础理论、核心算法、关键芯片、操作系统等底层技术领域实现自主可控,不依赖于外部技术供给,具备完整的技术创新链和自主知识产权体系。
第二,产业竞争力强。形成具有全球竞争力的智能产业集群,培育一批世界级人工智能企业和平台,智能经济占GDP比重居世界前列,智能技术对传统产业的渗透率和赋能效应领先全球。
第三,基础设施强。拥有世界一流的算力基础设施、高质量数据集、开放共享的平台生态,形成“算力-算法-数据”三位一体的坚实基础,为全社会智能化转型提供普惠、高效、安全的支撑。
第四,人才队伍强。拥有规模宏大、结构合理、素质优良的人工智能人才队伍,既包括世界顶尖的科研领军人才,也包括大量的应用型、技能型人才,全民人工智能素养普遍较高。
第五,治理能力强。建立健全人工智能法律法规、伦理规范和安全治理体系,能够有效防范化解人工智能风险,在智能向善、包容普惠方面为全球提供中国方案。
第六,国际话语权强。 在人工智能全球治理规则制定中发挥主导作用,人工智能国际标准制定中有重要影响力,人工智能产品和服务的全球市场份额领先,智能科技文化输出能力强大。
4.2 中国建设智能强国的三阶段战略目标
《国务院关于深入实施“人工智能+”行动的意见》提出了清晰的三阶段发展目标,这同时也是智能强国建设的路线图:
第一阶段(到2027年):智能强国基础夯实期。率先实现人工智能与6大重点领域广泛深度融合,新一代智能终端、智能体等应用普及率超70%,智能经济核心产业规模快速增长,人工智能在公共治理中的作用明显增强,人工智能开放合作体系不断完善。初步建成自主可控的技术体系,形成若干具有全球影响力的智能产业集群。
第二阶段(到2030年):智能强国框架成型期。我国人工智能全面赋能高质量发展,新一代智能终端、智能体等应用普及率超90%,智能经济成为我国经济发展的重要增长极,推动技术普惠和成果共享。在基础理论、核心算法、关键芯片等领域取得重大突破,形成与美国并跑甚至局部领跑的态势,人工智能治理体系基本成熟。
第三阶段(到2035年):智能强国全面建成年。我国全面步入智能经济和智能社会发展新阶段,为基本实现社会主义现代化提供有力支撑。人工智能综合实力位居世界前列,在多个关键领域实现全球引领,形成具有中国特色的智能文明形态,为人类智能时代的文明进步作出重要贡献。
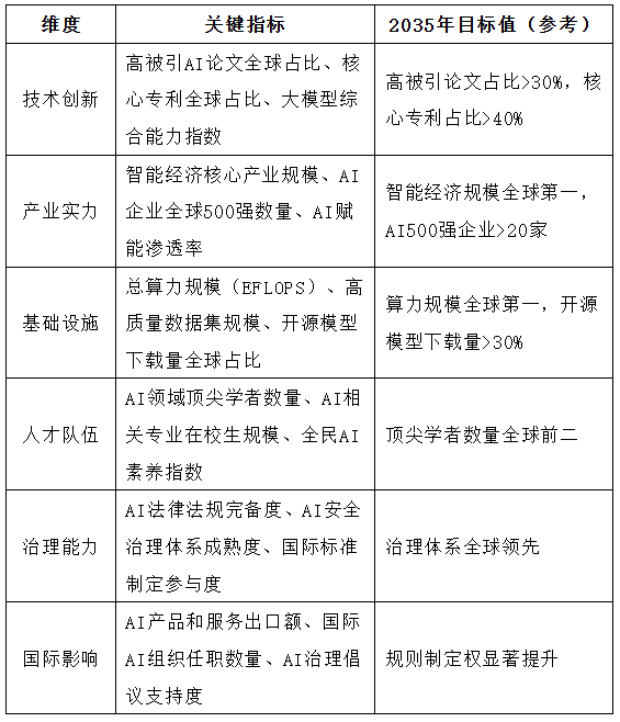
4.3 智能强国的衡量指标体系
建设智能强国需要科学、系统的衡量指标。建议从以下维度构建评价体系:

五、建设智能强国的核心战略路径
5.1 强化国家战略科技力量,攻克关键核心技术
建设智能强国,根本在于自主创新。必须充分发挥新型举国体制优势,集中力量突破人工智能关键核心技术。
一是实施人工智能基础理论突破计划。 加强对人工智能数学基础、学习理论、认知机理等基础研究的长期稳定支持,鼓励自由探索和颠覆性创新。建设一批人工智能基础研究基地和交叉学科中心,支持高校、科研院所开展前沿探索。力争在神经符号学习、因果推断、可解释性AI等方向取得原创性突破。
二是加快核心硬件自主攻关。 聚焦AI芯片、传感器、算力基础设施等硬件短板,实施“强芯铸魂”工程。推动国产AI芯片在训练、推理、边缘计算等场景的规模化应用,构建自主可控的算力生态。到2030年,国产高端AI芯片在国内市场的占有率超过50%,国产芯片在新一代智算中心中的比例超过30%。
三是构建自主开源生态。 支持建设自主可控的开源操作系统、开源框架、开源模型库,降低中小企业创新门槛。推动国产开源大模型成为国际主流选择,形成“自主可控+开放协作”的良性生态。到2030年,中国开发者贡献的开源模型下载量占全球30%以上。
四是探索人工智能驱动科研新范式。 推动“AI for Science”深入发展,利用人工智能加速基础科学发现和工程技术创新。在生物医药、新材料、新能源等领域布局一批AI驱动的重大科研项目,力争在若干领域实现从“跟跑”到“领跑”的跨越。
5.2 构建世界级智能产业集群,提升产业竞争力
智能强国的根基在于强大的智能产业。必须加快培育具有全球竞争力的智能产业集群。
一是培育世界一流人工智能企业。 支持龙头企业做大做强,鼓励通过并购重组、国际合作等方式整合资源。培育一批在基础模型、智能芯片、智能终端、具身智能等细分领域的“隐形冠军”和“单项冠军”。力争到2035年,有10家以上中国企业进入全球人工智能企业百强。
二是打造智能经济先导区。 依托北京、上海、深圳、杭州等创新资源富集地区,建设人工智能综合性产业高地。支持中西部地区因地制宜发展特色智能产业,形成“东部引领、中西协同、多点支撑”的区域布局。推动建设10个以上国家级人工智能创新应用先导区。
三是发展智能原生新业态。 鼓励发展以智能体经济、生成式AI服务、具身智能服务为代表的新业态新模式。推动人工智能与区块链、物联网、量子计算等前沿技术融合创新,催生更多原创性、颠覆性技术成果。大力发展“人工智能即服务”(AIaaS),降低中小企业智能化转型门槛。
四是推动传统产业智能升级。 实施“人工智能+千行百业”行动计划,推动人工智能深度融入制造业、农业、服务业各环节。到2030年,规上工业企业人工智能应用普及率超过80%,智能制造就绪率大幅提升。
5.3 夯实智能基础设施,筑牢强国底座
智能基础设施是智能强国的“高速公路”和“动力系统”。必须统筹布局、适度超前建设。
一是构建全国一体化算力网络。 加快国家超算互联网建设,推动东数西算工程纵深发展。建设一批智算中心,形成覆盖全国、高效协同的算力调度体系。到2030年,我国总算力规模保持全球第一,智能算力占比超过60%。
二是建设高质量数据集体系。 实施国家数据资源库建设工程,聚焦医疗、交通、金融、制造等重点领域,建设一批高质量、大规模、标准化的行业数据集。推动公共数据开放共享,建立数据要素流通交易平台。到2030年,形成覆盖20个以上重点领域的高质量数据集体系。
三是完善开源开放平台。 支持建设国家级人工智能开源平台,提供模型训练、推理部署、开发工具等一站式服务。推动建设人工智能评测认证体系,建立公平、开放、透明的评测标准。鼓励企业、高校、科研院所共建共享实验平台和测试环境。
四是超前布局下一代智能基础设施。 推进6G、量子通信、空天地一体化网络等新型基础设施建设。探索建设“城市智能中枢”,打造城市级感知、认知、决策、执行一体化平台。推动数字孪生城市与物理城市同步规划、同步建设。
5.4 实施人才强国战略,打造智能人才高地
人才是第一资源。建设智能强国,必须拥有规模宏大、结构合理、素质优良的人工智能人才队伍。
一是加强高层次人才培养。 扩大人工智能相关学科博士、硕士招生规模,支持高校设立人工智能学院或交叉学科。实施“人工智能领军人才计划”,面向全球引进顶尖科学家和工程师。建立灵活的人才评价和激励机制,让一流人才获得一流待遇。
二是大规模培养应用型人才。 深化产教融合,鼓励企业与高校共建人工智能产业学院、实训基地。推广“订单式”培养模式,精准对接产业需求。实施“人工智能工程师”职业能力提升计划,每年培训100万人次以上。
三是提升全民人工智能素养。 将人工智能通识教育纳入国民教育体系,从中小学阶段开始普及人工智能基础知识。开展面向公务员、企业员工、城乡居民的人工智能普及培训。到2035年,公民具备基本人工智能素养的比例超过60%。
四是构建开放包容的人才生态。 完善外国人才来华工作、居留、永久居留制度,打造全球人工智能人才向往的创新创业热土。支持建设国际人才社区,提供一站式服务。鼓励国内人才参与国际学术交流与合作,支持优秀人才到国际组织任职。
5.5 完善治理体系,确保智能向善
智能强国不仅是技术强国、产业强国,更应是治理强国、伦理强国。
一是加快人工智能立法进程。 推动出台《人工智能法》,明确人工智能研发、应用、服务等各环节的法律责任。完善生成式人工智能管理、算法推荐管理、深度合成管理等配套规章。建立人工智能分级分类监管制度,实施“包容审慎”监管。
二是建立健全安全治理体系。 构建人工智能安全监测预警平台,实现对算法偏见、数据泄露、系统漏洞等风险的实时感知和预警。建立人工智能安全评估认证制度,重要算法和应用上线前必须通过安全审查。完善人工智能应急响应机制,制定应急预案。
三是加强人工智能伦理建设。 制定人工智能伦理指南,明确“以人为本、智能向善、公平普惠、安全可控”的伦理原则。在重点行业建立伦理委员会,对高风险应用开展伦理审查。推动人工智能伦理教育,培养科技工作者的伦理意识。
四是积极参与全球治理。 在联合国、G20、APEC等多边框架下积极提出人工智能治理倡议,推动形成广泛国际共识。主导或参与人工智能国际标准制定,增强中国标准的影响力。支持建立人工智能全球治理机构,推动构建开放、包容、公正的全球治理体系。
5.6 深化国际合作,构建开放共赢新格局
智能强国不是闭门造车,而是在开放合作中实现共同发展。
一是推动共建“一带一路”智能伙伴关系。 与共建国家在智能基础设施、数字教育、智慧城市等领域开展务实合作。支持中国企业“走出去”,为发展中国家提供智能化解决方案。推动建立“一带一路”人工智能合作平台,促进技术共享和经验互鉴。
二是深化与主要创新体的合作。 在尊重知识产权和国家安全的前提下,鼓励中外企业、科研机构开展联合研发。支持国际人工智能组织、学术会议在中国举办,吸引全球顶尖人才来华交流。推动建立中美、中欧人工智能对话机制,管控分歧、扩大合作。
三是积极参与全球人工智能治理规则制定。 主动提出人工智能治理的“中国方案”,倡导“以人为本、智能向善、多边共治”的治理理念。推动建立人工智能风险评估、安全认证等国际标准。支持在联合国框架下建立人工智能全球治理机构。
四是促进人工智能全球公共产品供给。 推动建设全球人工智能开源社区,分享中国的人工智能技术和应用经验。向发展中国家提供人工智能能力建设援助,缩小全球智能鸿沟。推动人工智能造福全人类,共同应对气候变化、公共卫生、粮食安全等全球性挑战。
六、智能强国建设的挑战与应对
6.1 核心技术“卡脖子”风险
挑战:我国在高端AI芯片、先进制程工艺、核心工业软件等领域仍存在短板,对国外技术依赖度较高。美国持续升级出口管制,试图遏制中国人工智能发展。
应对:坚持自主创新与开放合作相结合,实施重点领域“链长制”攻关。发挥超大规模市场优势,为国产技术和产品提供应用场景。加强与国际非营利组织、友好国家的技术合作,构建多元化技术供给渠道。建立技术备份和应急储备机制,增强供应链韧性。
6.2 人才结构性短缺
挑战:顶尖AI人才数量与美国仍有差距,复合型人才、应用型人才供不应求,人才区域分布不均衡。人才评价机制不完善,“重论文、轻应用”倾向尚未根本扭转。
应对:深化人才发展体制机制改革,建立以创新能力、质量、实效、贡献为导向的评价体系。实施更加开放的人才引进政策,简化外籍高层次人才来华手续。加强中西部地区人工智能人才培养和引进,通过远程协作、柔性流动等方式弥合区域差距。
6.3 数据要素流通障碍
挑战:数据确权、定价、交易等制度尚不健全,“数据孤岛”现象依然存在。高质量数据集建设滞后,数据安全与隐私保护压力增大。
应对:加快数据基础制度建设,探索建立数据产权登记、资产评估、交易流通等规则。建设国家级数据交易平台,推动公共数据授权运营。发展隐私计算、联邦学习等技术,实现“数据可用不可见”。建立数据分类分级保护制度,明确不同类别数据的安全要求。
6.4 产业发展不平衡
挑战:智能经济发展区域差距明显,中小企业智能化转型面临资金、技术、人才等瓶颈。部分传统行业对人工智能应用认识不足、动力不强。
应对:加大对中西部地区智能产业发展的支持力度,通过转移支付、专项基金等方式缩小区域差距。实施中小企业智能化赋能行动,提供轻量化、低成本、易部署的解决方案。建立“智改数转”公共服务平台,开展诊断咨询、供需对接、人才培训等服务。发挥龙头企业和平台带动作用,构建大中小企业融通发展的产业生态。
6.5 安全风险与伦理挑战
挑战:人工智能的误用、滥用可能引发隐私泄露、算法歧视、虚假信息、就业冲击等社会问题。通用人工智能的发展带来更多不确定性风险。
应对:坚持发展与安全并重,建立贯穿研发、应用全生命周期的安全治理机制。加强人工智能安全技术研发,提升风险监测、预警、处置能力。建立健全就业保障和再培训体系,应对智能化带来的就业结构调整。加强对通用人工智能的前瞻性研究,制定应对极端风险的预案。
七、奋力书写智能强国的时代答卷
站在“十五五”规划开局之年,智能经济正以前所未有的深度和广度重塑中国经济社会发展的面貌。从“互联网+”到“人工智能+”,再到“打造智能经济新形态”,中国面向智能时代迈出的每一步,都凝聚着对科技创新规律的深刻把握和推动高质量发展的坚定决心。
智能强国,是历史的召唤,是时代的重托,是人民的期盼。回望历史,从蒸汽时代到电气时代,再到信息时代,每一次科技革命都深刻重塑了世界格局和国家命运。今天,智能革命浪潮奔涌,中国第一次站在了引领时代潮流的前沿。我们必须以只争朝夕的紧迫感、舍我其谁的使命感,奋力抢占智能时代的制高点。
建设智能强国,需要战略定力。人工智能发展有其客观规律,不可能一蹴而就。我们要保持历史耐心,坚持久久为功,既要仰望星空,也要脚踏实地。不搞“大干快上”的盲目跟风,不做“盆景工程”的表面文章,扎扎实实推进基础研究、人才培养、产业培育、治理创新。
建设智能强国,需要系统思维。智能经济与智能社会、智能治理相辅相成。我们要统筹发展与安全、国内与国际、政府与市场、中央与地方,形成强大合力。推动有效市场和有为政府更好结合,激发各类经营主体的内生动力和创新活力。
建设智能强国,需要开放胸襟。智能时代的竞争不是“零和博弈”,而是“正和博弈”。我们要坚持对外开放的基本国策,在开放中创新、在合作中竞争。积极参与全球人工智能治理,推动构建人类命运共同体,让智能文明成果更好造福世界各国人民。
建设智能强国,需要人民情怀。发展智能经济的根本目的是造福人民。我们要坚持以人民为中心的发展思想,让算法成为公共服务的赋能者,让智能从产业赛道走进千家万户的日常。关注智能时代的数字鸿沟问题,保障老年人、残障人士等群体的平等权利,让每一个人都能共享智能红利。
面向2035年全面步入智能经济和智能社会发展新阶段的目标,我们有信心、有能力、有底气。这种信心,来自中国共产党的坚强领导,来自社会主义制度集中力量办大事的显著优势,来自超大规模市场的丰富应用场景,来自亿万人民的创新智慧和奋斗精神。
“雄关漫道真如铁,而今迈步从头越。”让我们更加紧密地团结在以习近平同志为核心的党中央周围,深入贯彻落实习近平总书记关于人工智能发展的重要论述,抢抓机遇、乘势而上,大力发展智能经济,加快建设智能强国,为实现中华民族伟大复兴的中国梦贡献智慧和力量。当智能之光普照中华大地,当中国成为世界智能文明的引领者,我们必将以更加自信的姿态屹立于世界民族之林,为人类进步事业作出新的更大贡献!
作者介绍:
王羽,中国生产力促进中心协会副理事长兼秘书长、中国汽车新闻工作者协会副理事长、中国指挥与控制学会无人系统专业委员会副主任委员,研究员、高级工程师。主要研究方向为新质生产力与生产力经济学、智能经济学、产业经济学、创新经济学以及空天地一体化智能网联技术和应用、数智一体化技术创新与工程化应用等研究,在智能经济、低空经济、智能网联、自动驾驶、无人系统、智能交通、未来出行、动力科技、信息安全等专业领域取得重要成果。